做货代不懂化学,那能对了吗?

发布时间2025-05-23 17:44:24
发布源:罗新国际

1053人看过

正文

最近货代圈流行一句话:“现在做货代的,不懂点化学是不行啦。”

原因就是近期网上流传的广西稀土走私案。

(图片来源:中国地质调查局网站)

包括:“5月15日,南宁海关再次查获一起25吨锑锭走私案”、“南宁海关查获30吨灰色陶瓷釉料粉末实际为战略物资”,以及南宁海关”查获600公斤稀土材料“等,一时间行业内也是人心惶惶。

都说货代赚得是卖白菜的钱,操得是卖白粉的心,没想到这有人干上比卖白粉还离谱的事了。众多货代物流企业纷纷据此向客户发出提示预警,要求员工及客户加强对管控物质的管控,生怕出现了问题。


不过最新消息是官方辟谣了,南宁海关近期未查获网传文章中所称的“25吨锑锭”“30吨灰色陶瓷釉料粉”。


(图片来源:社交媒体截图)


还有传闻中的南宁海关”查获600公斤稀土材料“也是谣言,经查验检测,该批焊锡膏铋含量为55.3%。

铋属于氮族元素,不属于稀土,只是根据有关规定,该公司无法提供出口许可证件,因此海关不予放行。

(图片来源:南宁海关发布)


不过,新闻虽然是假的,但国家加强对稀土等资源的出口政策确实是真的。

此前5月9号,国家出口管制工作协调机制办公室组织九部门在广东省深圳市召开打击战略矿产走私出口专项行动,可见国家对相关走私行为的不可容忍度。


(图片来源:商务部网站截图)


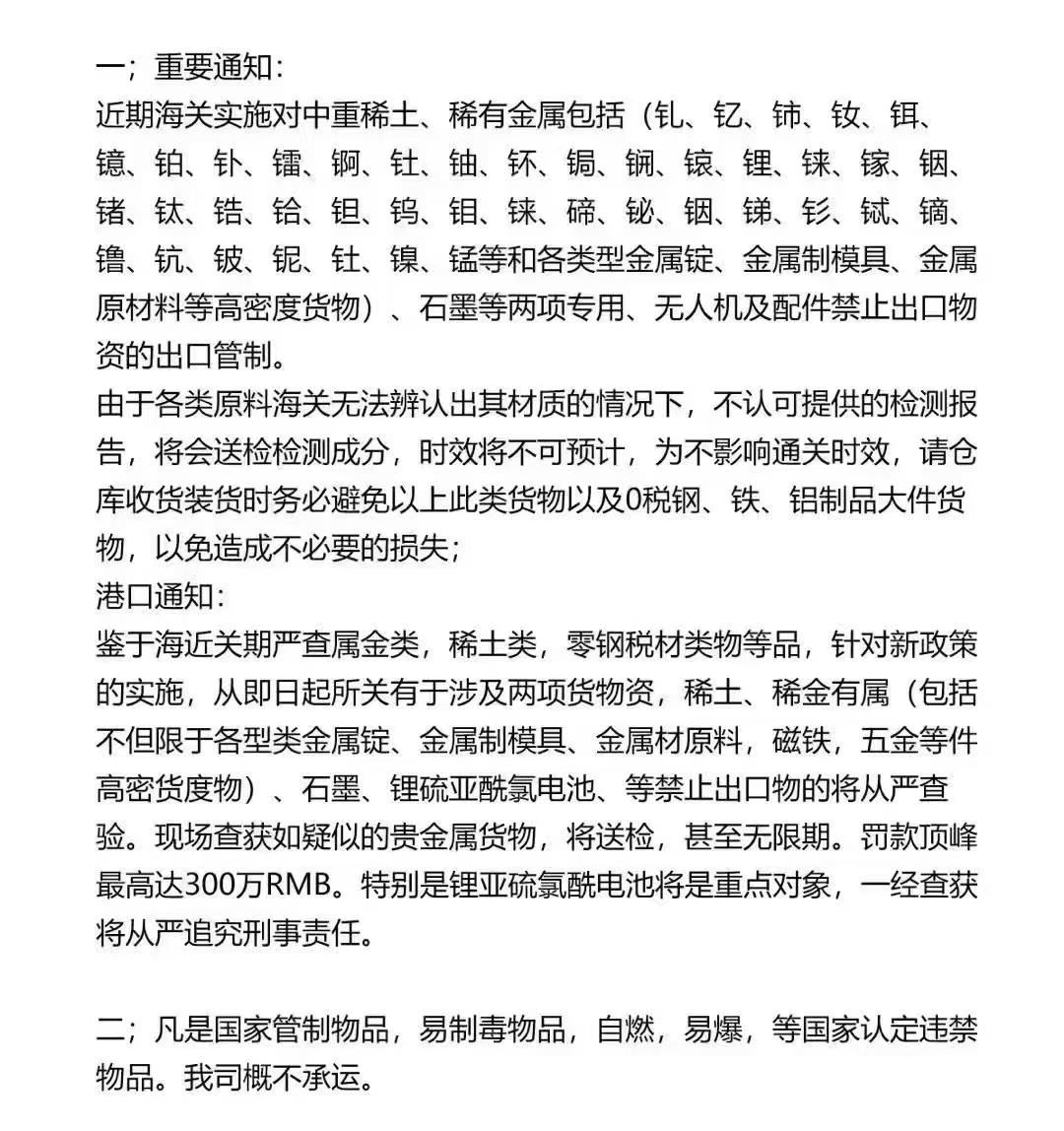
也有部分货代物流企业在近期发给客户的预警通知中,特别指出了以下可能成为海关查验重点的货品品名,并警告“以下货品有查到就送检,且罚款退场的风险”。

(图片来源:社交媒体)

你看,没有点化学知识,货代这行还真不好干。

当然,也奉劝大家在揽货时尽量,要多注意货主的出口资质、材料报告等信息,提高防控意识,避免被不法走私分子利用,在毫无察觉的情况下揽收、承运并被卷入到相关战略矿产走私出口的事件中!

同时也是提醒各位发货人,切勿有侥幸心理,即便信息真假难辨,合规申报永远是唯一的生存法则——尤其是在选择合作方时,资质不全的货代分分钟让你卷入走私漩涡,“行业老司机”秒变“海关黑名单”。


选择罗新国际,就是选择“合法合规赚安心钱”——17 年行业沉淀,我们更懂如何在规则范围内做事,从资质审核到申报流程,从物流方案到风险预警,我们用专业为你筑起合规防火墙,让每一票货都走得安心、赚得踏实。


罗新国际,专注国际物流17年!

上一篇
下一篇